月薪最高30000元!松江这些企业正在招人
2023年
松江区百日千万招聘专项行动
新桥镇专场
共14家企业,41个岗位,招100人
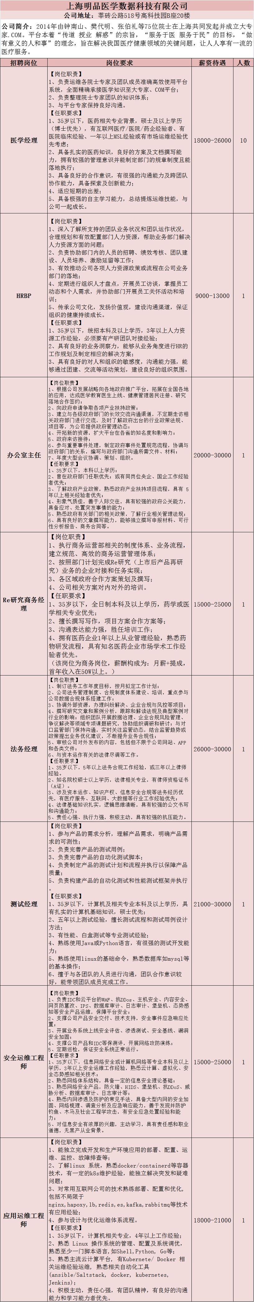
岗位信息
1
1
2
1
1
3
1
1
4
1
1
5
1
1
6
1
1
7
1
1
8
1
1
9
1
1
10
1
1
11
1
1
12
1
1
13
1
1
14
1

